Für eilige Leser: Alles Wichtige im Überblick
Ausführlicher erfährst du alles Wissenswerte zu GTD in diesem Artikel.
Wenn ich in meinen Coachings und Kursen nach den größten Schmerzen bei der Selbstorganisation und beim Zeitmanagement frage, ist eine Antwort fast immer mit dabei: die vielen offenen Aufgaben.
Und damit verbunden dann die Frage: Wie bekomme ich meine noch nicht erledigten To-dos in den Griff?
Auf diese Frage gibt es nicht die EINE Antwort. Aber es gibt einen Ansatz, den ich dir hier vorstellen möchte: die Getting-Things-Done-Methode (kurz: GTD).
Wobei dir die GTD-Methode hilft
Getting Things Done ist eine Methode zur Selbstorganisation. Ihr Kernziel ist es, den Kopf von offenen Aufgaben zu entlasten und fokussiertes Arbeiten zu ermöglichen.
Das mag noch etwas abstrakt klingen, wird aber gleich in den einzelnen Schritten deutlicher.
Für wen ist GTD geeignet?
GTD ist besonders gut für Menschen geeignet, die viele offene Aufgaben mit sich herumtragen.
Die Methode ist besonders hilfreich, wenn du ...
Herkunft und Kernaussagen der GTD-Methode
Die GTD-Methode stammt von David Allen. Er ist US-amerikanischer Berater und hat viele Jahre mit Führungskräften, Wissensarbeitern und Organisationen gearbeitet. Im Jahr 2001 erschien sein Bestseller "Getting Things Done", mit dem deutschen Titel "Wie ich die Dinge geregelt bekomme."
In seinem Buch stellt er sich die Frage, warum Menschen trotz guter Tools und hoher Kompetenz innerlich ständig unter Druck stehen. Dabei stellte er fest, dass mentale Überlastung weniger durch Arbeit entsteht, als vielmehr durch ungeklärte Verpflichtungen. Daraus leitete er den GTD-Prozess ab.
Die 5 Kernaussagen von Getting Things Done
Aus David Allens Erkenntnissen lassen sich fünf Kernaussagen ableiten:
- 1Dein Kopf ist kein gutes Aufbewahrungssystem
Ideen, Aufgaben und Verpflichtungen gehören nicht ins Gedächtnis. Sie sollten gesammelt und extern festgehalten werden. - 2Alles braucht eine klare Entscheidung
Jede neue Information wird bewusst geprüft. Nicht alles wird sofort erledigt. Aber alles wird entschieden. - 3Unklarheit ist der eigentliche Stressfaktor
Nicht die Menge der Aufgaben belastet, sondern das Nicht-Entschiedene. - 4Jede Aufgabe braucht einen nächsten konkreten Schritt
Eine pure To-do-Liste hilft nicht. Aber konkrete nächste Handlungen für jede Aufgabe schaffen Bewegung und Vorwärtskommen. - 5Vertrauen entsteht durch Verlässlichkeit
Das System funktioniert nur, wenn es regelmäßig gepflegt wird.
Dann entsteht Ruhe, weil nichts verloren geht.
Wenn man sich das Buch heute, 25 Jahre nach der Veröffentlichung, anschaut, mögen einige Beispiele darin, veraltet wirken. Es geht um Fax, Papier und Aktenmappen. Heute ist die Welt digitaler. Das ist ein Grund, warum GTD oft auf E-Mails reduziert wird.
Tatsächlich funktioniert die Methode aber mit jeder Form von Information.
Die einzelnen Schritte der GTD-Methode
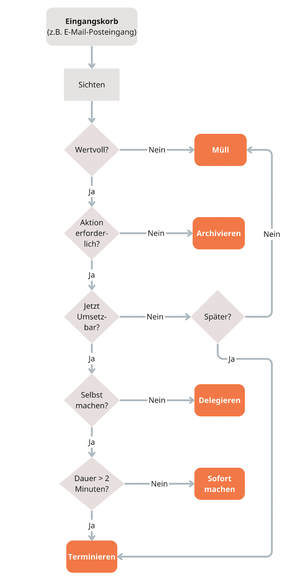
Im Folgenden möchte ich dir jetzt den GTD-Prozess im Detail vorstellen und zeigen, welche Schritte durchlaufen werden. Sie sind logisch aufeinander aufgebaut und sollten auch in genau dieser Reihenfolge durchgeführt werden.

Der GTD-Prozess als Entscheidungsfluss von der ersten Erfassung bis zur nächsten Handlung.
Alles sammeln: Der Eingangskorb
Unser Gehirn ist unzuverlässig und deutlich schlechter darin, Informationen zu erfassen und zu speichern, als etwa eine Computerfestplatte. Daher besteht der erste Schritt darin, alle aufkommenden Informationen und anfallenden Aufgaben zunächst an einem definierten Ort zu sammeln. Darunter fallen zum Beispiel:
- E-Mails
- Gedanken
- Gespräche
- Notizen
- Briefe
- Aufgaben aus Meetings
- Private und berufliche Verpflichtungen
Was dieser zentrale Ort ist, an dem all diese Dinge zusammenkommen, ist natürlich sehr unterschiedlich. Für die meisten nehmen vermutlich E-Mails den größten Raum ein. Daher ist möglicherweise das E-Mail-Postfach dieser zentrale Ort. Viele E-Mail-Programme erlauben es, dort auch Notizen und Aufgaben zu sammeln.
Egal welches Tool oder welchen Ort du auch wählst, es ist wichtig, dass alles zentralisiert ist und keine Parallelwelten vorhanden sind, die einen vollständigen Überblick verhindern würden.
Sichten und bewerten
Nach dem Sammeln kommt das Sichten. Im Idealfall betrachtest du jede Information oder Aufgabe nach dem Erhalt nur einmal grundlegend. Bewerte am besten sofort, wie es weitergeht. Mehrfaches Anfassen solltest du vermeiden.
Entscheidung treffen: Wertvoll oder nicht?
Zunächst bewertest du, ob die Information oder Aufgabe für dich wertvoll ist.
Was bedeutet "wertvoll" konkret?
Eine Aufgabe oder Information ist für dich dann von Wert, wenn sie dich der Erreichung deiner Ziele näherbringt. Oder sie ist notwendig, um etwa dein Business und deine Arbeit am Laufen zu halten.
Kannst du keinen Wert für dich erkennen, dann darfst du dir erlauben, diese Information (z.B. eine E-Mail oder einen Brief) zu löschen oder wegzuschmeißen. So bleiben nur die Dinge übrig, die wirklich relevant sind.
Klären, ob eine Aktion nötig ist
Jetzt geht es um die Frage, ob es sich lediglich um eine Information handelt oder aber um eine Aufgabe, die du erledigen musst. Nur die Aufgaben wandern im Prozess weiter. Informationen legst du sinnvoll für dich ab, sodass du jederzeit wieder darauf zurückgreifen kannst.
Entscheiden: jetzt, später oder delegieren
Nun geht es darum, bei jeder Aufgabe zu entscheiden, was du als Nächstes machst.
Für diese Entscheidungen kann die Eisenhower-Matrix eine große Hilfe sein. Sie liefert außerdem eine Unterstützung, sinnvoll und effizient zu priorisieren. Im Artikel Richtig Priorisieren mit der Eisenhower-Matrix habe ich diese Methode ausführlich erklärt.
Termine und Listen pflegen
Disziplin ist eine der wichtigsten Voraussetzungen für den Erfolg des Prozesses. Der Erfolg lebt von deiner Verlässlichkeit. Nur regelmäßiges Überprüfen, Terminieren und Erledigen hält das System stabil.
Gewöhne dir an, für wirklich jede Aufgabe einen Termin zu setzen und ihn am besten auch im Kalender mit einem Zeitblock zu versehen.
Vor- und Nachteile von Getting Things Done
Keine Methode ist perfekt. So ist es auch bei GTD. Sie bringt viele Vorteile mit sich, hat aber auch ihre Tücken. Wäge für dich ab, ob sie für dich passt.
Welche Methoden passen gut zu GTD?
Methoden, Werkzeuge und Prinzipien stehen selten für sich allein. Und so ist es auch mit Getting Things Done. Die folgenden Methoden sind meiner Meinung nach besonders geeignet, in Kombination mit GTD eine besonders große Wirkung zu erzielen:
Eisenhower-Matrix
Dieses Tool eignet sich besonders gut dafür, die Aufgaben nach Wichtigkeit einzuordnen. Die Matrix ergänzt GTD dort, wo viele Aufgaben miteinander konkurrieren, und dient als Entscheidungshilfe.
Mehr darüber erfährst du im Beitrag "Richtig priorisieren mit der Eisenhower-Matrix"
Timeboxing
Die Methode hilft bei der Umsetzung. Während GTD die Aufgaben klärt, reserviert man mit Timeboxing die nötige Zeit dafür.
Der Beitrag "Wie du mit Timeboxing das Beste aus deinem Tag machst" erklärt dir dieses Tool ausführlicher.
Kanban
Diese Methodik visualisiert die Arbeit und bringt die anfallenden Aufgaben in einen sinnvollen Fluss.
Wie Kanban genau funktioniert, kannst du im Artikel "Deine persönliche Arbeitsorganisation mit Kanban" nachlesen.
Meine persönliche Erfahrung mit GTD
Getting Things Done kann eine sehr hilfreiche Methode sein, wenn es darum geht, Ordnung und Struktur in die anfallenden Informationen und Aufgaben zu bekommen. Besonders im E-Mail-Postfach kann sie für spürbare Entlastung und höhere Produktivität sorgen.
Doch die Methode erfordert auch viel Disziplin und Übung.
Ich selbst nutze Getting Things Done auch für meine grobe Aufgabenorganisation. Und ich habe festgestellt, dass es gerade am Anfang schwer sein kann, direkt beim ersten Sichten eine Entscheidung zu treffen. Schnell findet man Ausreden.
"Das entscheide ich später" ist ein typischer Gedanke. Und dann nimmt man einen Vorgang doch wieder häufiger in die Hand.
Mein Tipp
Wenn es dir schwerfällt, eine Entscheidung zu treffen, ob eine Information wertvoll für dich ist oder wann und wie eine Aufgabe zu erledigen ist, setze dir einen konkreten und verbindlichen Termin, an dem du diese Entscheidung treffen wirst. Du nimmst dir damit bewusst Zeit für eine gründliche Überlegung. So erhöhst du deine Verbindlichkeit und übst gleichzeitig, Entscheidungen zu treffen. Mit der Zeit wird es dir dann leichter fallen, auch direkt beim ersten Sichten eine Entscheidung zu fällen.
Ist Getting Things Done die richtige Methode für dich?
GTD ist kein Wundermittel. Aber es ist ein starkes Fundament, wenn du Ordnung in deine Informationsflut bringen willst.
Und die Methode bringt dich dazu, deine offenen Aufgaben bewusster zu betrachten und zielgerichteter zu bearbeiten.
Aber sie muss zu dir passen. Wenn du mit der Zeit merkst, dass sie dich einengt oder in deinem Arbeitsfluss behindert, solltest du vielleicht überlegen, anders an deine Aufgaben heranzugehen.
Häufige Fragen zur Getting Things Done Methode
Zum Schluss habe ich dir noch ein paar Fragen zusammengestellt, die mir in Coachings und Trainings immer wieder gestellt werden.
Nein, viele profitieren bereits davon, einzelne Elemente wie das konsequente Sammeln und Klären zu übernehmen, ohne das gesamte System umzusetzen.
Am Anfang braucht die Methode bewusst Zeit, langfristig spart sie Zeit, weil weniger ungeklärte Aufgaben im Kopf bleiben und Entscheidungen schneller fallen.
Ja, gerade dort hilft GTD, zwischen Ideen, echten Aufgaben und nächsten konkreten Schritten zu unterscheiden, ohne Kreativität zu blockieren.
Wenn du keine Bereitschaft hast, regelmäßig zu überprüfen und Entscheidungen zu treffen, kann GTD schnell zu zusätzlicher Komplexität führen.
Ich hoffe, der Artikel konnte dir einen guten Einblick in die GTD-Methode liefern. Und wenn du vielleicht beim Lesen gemerkt hast, dass dir das Organisieren und Bearbeiten deiner Aufgaben trotzdem noch schwerfällt, dann könnte vielleicht ein Coaching das Richtige für dich sein.
Melde dich doch einfach mal bei mir, und in einem kostenlosen Kennenlerngespräch schauen wir gemeinsam, was dir konkret helfen kann.
Titelfoto von Duy Le Duc auf Unsplash
TIPPS & TRICKS IN DEIN POSTFACH
MANAGE DICH SELBST NEWSLETTER
Der Newsletter für alle, die ihren Alltag leichter und effizienter gestalten wollen.

Hi, ich bin André!
Ich bin Prioritäten-Coach aus Haan im Rheinland. Seit über 25 Jahren helfe ich Menschen dabei, sich und ihre Arbeit besser zu organisieren: klarer priorisieren, strukturierter arbeiten, digital aufgeräumt sein.
In meine Artikel lasse ich meine Erfahrungen als Biologe, Lean Manager in der Industrie und Coach einfließen. Hier erfährst du Wissenswertes rund um die Themen Zeitmanagement, Selbstführung, Teamorganisation, Stressbewältigung und Veränderung. Ich stehe für Pragmatismus statt Perfektionismus. Das gilt für meine Arbeit genauso wie für die Tipps auf dieser Website.



